新闻中心
company news

江苏大亚新型包装材料有限公司碳足迹核算报告

2022-09-154296

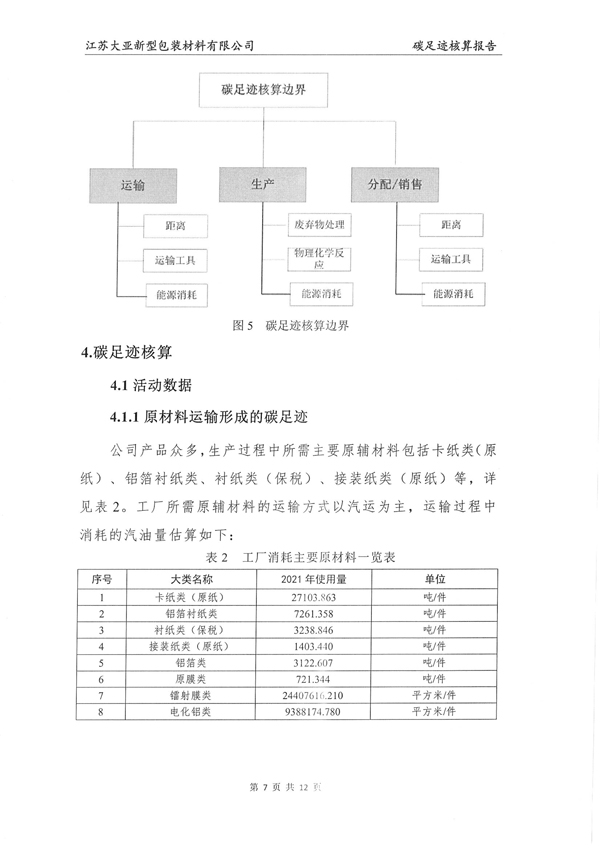
《江苏大亚新型包装材料有限公司2021年碳足迹核算报告》根据《国家发展改革委关于组织开展重点企(事)业单位温室气体排放报告工作的通知(发改气候[2014]63号)》、《碳排放权交易管理暂行办法》等文件,遵照《温室气体产品碳足迹·量化与通报要求及指南》(ISO/TS14067:2013)、《工业其他行业企业温室气体排放核算方法与报告指南(试行)》、《商品和服务的生命周期温室气体排放评价规范》(PAS2050:2011)中的相关指南进行编制。

大亚科技集团有限公司

地址:江苏省丹阳市经济技术开发区齐梁路99号大亚工业园(212310)

电话:0511-86882222

传真:0511-86882405

E-mail:dare@cndare.com

苏ICP备05044141号-9 @copy; 2025 - Copyright DARE All Rights Reserved